Schlechte Schwingungen

Das Oszillieren von Operationsverstärkern vermeiden

Veröffentlicht Geändert
ltc6268-elektronik-indust-cover-update-final.jpg

Analogdesigner bemühen sich immer, Op-Amps stabil in die Applikation einzubringen. In einigen Situationen neigen sie dennoch zum Schwingen. Mögliche Ursachen sind unterschiedliche Lasten, ungünstige Rückkopplungsnetzwerke oder eine schlechte Entkopplung der Versorgungsspannung. Auch die Eingänge und Ausgänge selbst können oszillieren. Dieser Beitrag behandelt die Ursachen und beschreibt Abhilfe.

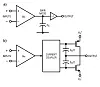
Bild 1a und 1b: Typische Op-Amp-Topologien. a: nicht-Rail-to-Rail, b: Rail-to-Rail.
Bild 1a und 1b: Typische Op-Amp-Topologien. a: nicht-Rail-to-Rail, b: Rail-to-Rail.Linear Technology

Warum schwingt ein Operationsverstärker und wie hindert man ihn daran?

Um das zu erklären, sind zunächst einige Grundlagen nötig. Bild 1a zeigt das Blockdiagram eines nicht-Rail-to-Rail-Verstärkers. Die Eingänge steuern den gm-Block, der gepuffert den Verstärker treibt. Der Kompensationskondensator Cc ist dominierend für das Frequenzverhalten: Der Strom durch den Kondensator geht nach Masse, wenn eine Verbindung dorthin besteht. Jedoch haben Op-Amps meist keine Masseanbindung und der Kondensatorstrom fließt zurück zu einer der Stromversorgungen.

In Bild 1b ist hingegen das Blockdiagram eines einfachen Verstärkers mit Rail-to-Rail-Ausgang zu sehen. Der Ausgangsstrom des gm-Blocks gelangt zu einem Stromkoppler, der den Treiberstrom auf die Ausgangstransistoren aufteilt. Das Frequenzverhalten wird von den zwei Kondensatoren Cc/2 bestimmt, die faktisch parallelgeschaltet sind. Diese beiden Topologien beschreiben die Mehrzahl aller Op-Amp-Schaltungen mit externer Rückkopplung.

Bild 1c: Ideales Frequenzverhalten eines Operationsverstärkers.
Bild 1c: Ideales Frequenzverhalten eines Operationsverstärkers.Linear Technology

Bild 1c zeigt das Frequenzverhalten eines idealen Verstärkers, der vergleichbares Verhalten zeigt, obwohl er elektrisch anders ausfällt. Die einpolige Kompensation gebildet durch gm und Cc ergibt ein GBF (Unity Gain Bandwidth Product Frequency) von gm / (2π·Cc). Die Phasenverschiebung dieser Verstärker reicht von -180 bis -270° über GBF/Avol, mit Avol als Open-Loop-DC-Verstärkung. Die Phasenverschiebung ist für Frequenzen über dieser niedrigen Frequenz fest bei -270°. Das wird als „dominant pole compensation” bezeichnet, bei der die Polstelle, durch Cc bestimmt, das Frequenzverhalten dominiert und Frequenzeinschränkungen verdeckt.

Realer Verstärker

Bild 2: Verstärkung und Phase des LTC6268 je nach Frequenz.
Bild 2: Verstärkung und Phase des LTC6268 je nach Frequenz.Linear Technology

Bild 2 zeigt die Open-Loop-Verstärkung und das Phasenverhalten des LTC6268. Dieser kleine Low-Noise-500-MHz-Verstärker mit Rail-to-Rail-Ausgängen und einem Biasstrom von nur 3 fA ist ein gutes Beispiel für das Verhalten eines realen Verstärkers. Die dominierende Kompensationsphasenverschiebung von -90° beginnt bei 0,1 MHz und erreicht die -270° bei etwa 8 MHz, überschreitet die -270° aber jenseits von 30 MHz. Praktisch haben alle Verstärker bei hohen Frequenzen eine weitere Phasenverschiebung wegen der zusätzlichen Verstärkerstufen am Ausgang. Typischerweise beginnt diese bei etwa GBF/10.

Auf einen Blick

Eine Verstärkerschaltung stabil auszulegen ist gar nicht so einfach: Der Entwickler muss parasitäre Kapazitäten und Induktivitäten an verschiedenen Stellen kennen, korrekt abschätzen und bei Bedarf passende Gegenmaßnahmen ergreifen. Der Beitrag erklärt die Hintergründe und berechnet mögliche Schaltungen anhand der Op-Amps LTC6268 und LT6230-10 von Linear Technology.

Stabilität bei Rückkopplungsschaltungen ist eine Frage der Schleifenverstärkung und der Phase, also des Produkts von Avol und dem Rückkopplungsfaktor, auch Schleifenverstärkung genannt. Betreibt man den LTC6268 für Verstärkung Eins, wird 100 % der Ausgangsspannung rückgekoppelt. Bei sehr niedrigen Frequenzen ist der Ausgang negativ gegenüber dem Minus-Eingang, oder -180° phasenverschoben. Die Kompensation addiert eine weitere Drehung um -90° durch den Verstärker, es ergeben sich -270° vom Minus-Eingang zum Ausgang. Steigt die Phasenverschiebung in der Schleife auf ±360°, oder Mehrfachen davon, und beträgt die Schleifenverstärkung mindestens 1 V/V oder 0 dB, dann kommt es zum Oszillieren. Der Phasen-Margin hängig davon ab, wie weit er von der 360° Phasenverschiebung weg ist, wenn die Verstärkung 1 V/V oder 0 dB beträgt. Bild 2 zeigt 70° bei 130 MHz (10 pF, rote Kurve). Das sieht gut aus, da ein Phasen-Margin bis herunter zu etwa 35° brauchbar ist.

Eine weniger populäre, aber ebenso wichtige Größe ist der Gain-Margin. Sinkt der Phasen-Margin bei einigen hohen Frequenzen auf Null, dann schwingt der Verstärker bei mindestens 1 V/V oder 0 dB, wie in Bild 2 gezeigt, wenn die Verstärkung etwa -24 dB bei 1 GHz ist und die Phase bei 0 (oder dem Mehrfachen von 360°, oder -180° wie im Bild). Das ist eine sehr geringe Verstärkung und der Verstärker wird bei dieser Frequenz nicht schwingen. In der Praxis wünscht man einen Phasen-Margin von mindestens 4 dB.

Bild 3: Verstärkung und Phase des LT6230-10 je nach Frequenz.
Bild 3: Verstärkung und Phase des LT6230-10 je nach Frequenz.Linear Technology

Dekompensierte Verstärker

Der LTC6268 ist bei Verstärkung Eins stabil, es gibt aber Op-Amps, die dies absichtlich nicht sind. Wenn man die Kompensation so auslegt dass sie nur bei hoher Closed-Loop-Verstärkung stabil ist, können Designabwägungen zu höheren Anstiegsraten, breiterem GBF und geringerem Eingangsrauschen bei Eins-Kompensation führen. Bild 3 zeigt die Open-Loop-Verstärkung und den Phasenverlauf des LT6230-10. Dieser Verstärker soll bei einer Rückkopplungsverstärkung von 10 oder höher eingesetzt werden, wobei das Rückkopplungsnetzwerk den Ausgang um mindestens den Faktor 10 dämpft. Bei dem Rückkopplungsnetzwerk betrachtet man die Frequenz, bei der die Open-Loop-Verstärkung 10 V/V beträgt oder 20 dB bei einem Phasen-Margin von 58° bei 50 MHz (±5 V Versorgung).

In Summe lässt sich beobachten, dass jeder Verstärker stabiler wird, wenn man die Closed-Loop-Verstärkung größer auslegt als gefordert. Selbst ein stabiler Spannungsfolger (Verstärkung Eins) arbeitet bei 1,5-fach-Verstärkung deutlich stabiler.

Bild 4: Parasitäre Kapazität belastet das Rückkopplungsnetzwerk.
Bild 4: Parasitäre Kapazität belastet das Rückkopplungsnetzwerk.Linear Technology

Rückkopplungsnetzwerke stabilisieren

Rückkopplungsnetzwerke selbst können zur Schwingneigung beitragen. In Bild 4 liegt eine parasitäre Kapazität parallel zum Rückkopplungsteiler. Sie ist unvermeidlich, da jeder Bauteileanschluss auf der Leiterplatte 0,5 pF gegen Masse aufweist, dazu kommen noch die Kapazitäten der Leiterbahnen. In der Praxis hat jeder Anschluss eine minimale Kapazität von 2 pF, plus etwa 2 pF pro Inch Leiterbahn. Das ergibt zusammen schnell 5 pF parasitärer Kapazität. Der LTC6268 bietet eine Verstärkung von +2. Um Strom zu sparen, nimmt man für Rf und Rg recht große Werte, etwa 10 kΩ. Mit Cpar = 4 pF hat das Rückkopplungsnetzwerk eine Polstelle bei 1 / (2π·Rf || Rg·Cpar) oder 8 MHz.

Mit einer Phasenverzögerung des Netzwerks von -atan (f / 8 MHz), kann man eine Verzögerung von 360° in der Regelschleife bei etwa 35 MHz annehmen, wobei der Verstärker eine Phasendrehung von -261° und das Rückkopplungsnetzwerk von -79° aufzeigt. Bei dieser Phase und Frequenz hat der Verstärker weiterhin eine Verstärkung von 22 dB und die Teilerverstärkung ist 0,5 / √(1 + (f / 8 MHz)2) = 0,1114 oder -19 dB. Die Verstärkung von 22 dB zusammen mit der Rückkopplung von -19 dB führen zu einer Schleifenverstärkung von +3 dB bei 0° Phase, und die Schaltung schwingt. Man muss bei den parasitären Kapazitäten den Rückkopplungswiderstand verringern, damit die Rückkopplungspolstelle unter der Frequenz für Verstärkung Eins liegt. Ein Verhältnis von sechs mal der Polfrequenz zu GBF ist in Ordnung.

Die Eingänge der Op-Amps können auch kapazitiv sein und Cpar emulieren. Speziell Low-Noise- und Low-Vos-Verstärker haben große Eingangstransistoren und damit größere Eingangskapazitäten als andere Verstärker, und belasten damit ihr Rückkopplungsnetzwerk. Die Datenblätter geben Auskunft, wie viel Kapazität parallel zu Cpar zulässig ist. Glücklicherweise hat der LT6268 mit 0,45 pF einen sehr geringen Wert für einen Low-Noise-Verstärker. Schaltung und parasitäre Elemente können mit dem kostenlosen Makro-Modell mit Linear LTspice simuliert werden.

Bild 5a bis 5d: Methoden zur Reduzierung des Cpar-Effekts.
Bild 5a bis 5d: Methoden zur Reduzierung des Cpar-Effekts.Linear Technology

Unempfindlich gegen Kapazitäten

Die Bilder 5a bis 5d zeigen Methoden, die den Teiler unempfindlicher gegen Kapazitäten machen. Bild 5a zeigt einen nicht-invertierenden Verstärker zusammen mit dem Eingangswiderstand Rin. Angenommen Vin ist eine Quelle niedriger Impedanz (<in), dann wird Rin das Rückkopplungssignal effizient dämpfen, ohne die Closed-Loop-Verstärkung zu verändern. Rin verringert auch die Impedanz des Teilers und erhöht die Frequenz der Polstelle der Rückkopplung, hoffentlich unter GBF. Die Bandbreite um die Regelschleife wird durch Rin verringert, Eingangs-Offset und Rauschen werden dadurch verstärkt.

In Bild 5b ist eine invertierende Konfiguration zu sehen. Rg bestimmt hier die Schleifendämpfung ohne Einfluss auf die Verstärkung. In diesem Fall wird die Eingangsimpedanz durch Rg nicht beeinflusst. Rauschen, Offset und Bandbreite werden aber schlechter. Bild 5c zeigt die bevorzugte Methode zur Kompensation von Cpar in einem nicht-invertierenden Verstärker. Wählt man Cf·Rf = Cpar·Rg, dann erhält man eine kompensierte Dämpfung, und der Rückkopplungsteiler hat dann dieselbe Dämpfung bei allen Frequenzen: das Cpar-Problem ist gelöst. Fehlanpassung in Produkten führt aber zu Dellen im Durchlassbereich des Verstärkers, außerdem werden niedrigen Frequenzen bei etwa f = 1 / (2π·Cpar·Rg) noch stärker gedämpft. Bild 5d schließlich zeigt die entsprechende Cpar-Kompensation für invertierende Verstärker. Man muss den Frequenzgang untersuchen, um Cf zu finden. Die Bandbreite des Verstärkers gehört auch zur Analyse.

An dieser Stelle sind einige Kommentare über Current-Feedback-Amplifier (CFA) angebracht. Wäre der Verstärker in Bild 5a ein CFA, dann wäre Rin zu klein, um den Frequenzgang zu beeinflussen, da der Minus-Eingang eine sehr geringe Impedanz aufweist und den Plus-Eingang aktiv nachbildet. Das Rauschen wird schlechter und zusätzlich berechnet sich der negative Eingangs-Biasstrom nach Vos /Rin. Unter Beachtung des Frequenzgangs ist die Schaltung in Bild 5b unverändert bezüglich Rg. Der invertierende Eingang ist nicht nur die virtuelle Masse, er ist eine echt niedrige Impedanz auf Masse und unempfindlich gegen Cpar (nur im invertierenden Modus). Die DC-Fehler entsprechen den in Bild 5a gezeigten. Die Bilder 5c und 5d gelten für Op-Amps mit Spannungseingang, CFAs aber werden keinen direkten Rückkopplungskondensator ohne Oszillieren tolerieren.

Bild 6: Ausgangsimpedanz des LTC6268 je nach Frequenz bei drei Verstärkungsgraden.
Bild 6: Ausgangsimpedanz des LTC6268 je nach Frequenz bei drei Verstärkungsgraden.Linear Technology

Problem mit der Last

Nicht nur Rückkopplungs-Kapazität verringert den Phasen-Margin, eine Lastkapazität hat die gleichen Folgen. Bild 6 zeigt die Ausgangsimpedanz des LTC6268 über die Frequenz bei unterschiedlicher Verstärkung AV. Die Ausgangsimpedanz ist bei Verstärkung von Eins niedriger als bei höherer Verstärkung. Bei voller Rückkopplung kann die Open-Loop-Verstärkung die inhärente Ausgangsimpedanz des Verstärkers aber reduzieren. Deshalb liegt bei Verstärkung 10 die Ausgangsimpedanz in Bild 6 generell zehn mal höher als das Ergebnis bei Verstärkung Eins. Es besteht ein 1/10-Verhältnis der Schleifenverstärkung zur Schleifenverstärkung der Rückkopplung, sonst würde die Closed-Loop-Ausgangsimpedanz verringert. Diese liegt bei 30 Ω, bestimmt durch die flache Region in der 100fach-Verstärkungskurve im hohen Frequenzbereich. In dieser Region zwischen einem Hunderstel der Verstärkungs-Bandbreiten-Frequenz und ihrem vollen Wert, herrscht nicht genügend Schleifenverstärkung, um die Open-Loop-Ausgangsimpedanz zu verringern.

Lasten durch Kondensatoren führen zur Verzögerung von Phase und Amplitude bei der Open-Loop-Ausgangsimpedanz. Beispielsweise bewirkt eine 50-pF-Last bei der Ausgangsimpedanz von 30 Ω des LTC6268 einen weiteren Pol bei 106 MHz, wo der Ausgang eine Phasenverzögerung von -45° und -3 dB Dämpfung aufweist. Bei dieser Frequenz hat der Verstärker eine Phasenlage von -295° und eine Verstärkung von 10 dB. Bei Verstärkung Eins wird kein Schwingen erwirkt, da die Phase nicht auf ±360° (bei 106 MHz) gedreht wurde. Bei 150 MHz jedoch hat der Verstärker 305° Phasendrehung und 5 dB Verstärkung. Die Ausgangspolstelle hat eine Phase von -atan (150 MHz / 106 MHz) = -55° und eine Verstärkung von 1 / √(1 + (150 MHz / 106 MHz)2) = 0,577 oder -4,8 dB. Vervielfacht man die Verstärkung der Schleifen, erhält man 360° und +0,2 dB Verstärkung und damit einen Oszillator. 50 pF erscheint als die minimale Lastkapazität, die den LTC6268 zum Schwingen bringt.

Widerstand gegen das Oszillieren

Der einfachste Weg, Oszillieren durch die Lastkapazität zu verhindern, ist es einen kleinen Widerstand in Serie zu schalten, und zwar nach dem Rückkopplungsanschluss. Werte von 10 bis 50 Ω begrenzen die Phasenverzögerung durch kapazitive Lasten, außerdem isolieren sie den Verstärker vor kleinen kapazitiven Impedanzen bei sehr hoher Geschwindigkeit. Allerdings entstehen dabei DC- und Niederfrequenzfehler je nach Widerstand der Last, außerdem begrenzt kapazitive Last den Frequenzgang und es entstehen Signalstörungen, wenn die Lastkapazität nicht konstant mit der Spannung ist.

Oszillation durch Lastkapazität kann man durch Erhöhung der Closed-Loop-Verstärkung verhindern. Dann dämpft die Rückkopplung auch die Schleifenverstärkung bei Frequenzen, bei denen die Schleifenphase ±360° beträgt. Nutzt man den LTC6268 zum Beispiel bei einer Closed-Loop-Verstärkung von +10, dann hat er eine Verstärkung von 10 V/V oder 20 dB bei 40 MHz, mit einer Phasendrehung von 285°. Um Oszillation zu bewirken, würde man eine Ausgangspolstelle benötigen, die eine zusätzliche Drehung von 75° erzwingt. Auf die Frequenz aufgelöst sind -75° = -atan (40 MHz / Fpol) → Fpol = 10,6 MHz. Diese Polfrequenz wird bestimmt durch eine Last von 500 pF und 30 W Ausgangsimpedanz. Die Verstärkung beim Ausgangspol beträgt 0,1 / √(1 + (40 MHz / 10,6 MHz)2) = 0,026. Mit einer unbelasteten Open-Loop-Verstärkung von 10 ergibt sich eine Schleifenverstärkung von 0,26 bei der Oszillationsfrequenz, also keine Oszillation durch eine einfache Polstelle am Ausgang. Durch Erhöhen der Closed-Loop-Verstärkung steigt die tolerierbare Lastkapazität von 50 pF auf 500 pF.

Bild 7: Impedanz und Phase eines offenen Koaxialkabels.
Bild 7: Impedanz und Phase eines offenen Koaxialkabels.Linear Technology

Auf die Terminierung achten

Unterminierte Übertragungsleitungen stellen schlechte Lasten dar, da sie wilde Impedanzen und Phasensprünge repetitiv mit der Frequenz zeigen (Bild 7). Auch wenn ein Verstärker bei einer niedrigen Frequenz noch sicher treibt, kann er bei höheren Frequenzen oszillieren, wenn der eigene Phasen-Margin abnimmt. Muss das Kabel offen bleiben, kann ein Back-Match-Widerstand in Serie mit dem Ausgang die großen Impedanzvariationen des Kabels beseitigen. Außerdem absorbiert der Back-Match-Widerstand reflektierte Energie von Transienten, wenn sein Wert der Impedanz des Kabels entspricht. Ist dies nicht der Fall, wird Energie vom Verstärker und vom Abschluss reflektiert, läuft zurück zum offenen Ende und wieder zurück zum Verstärker. So entsteht eine Serie von in der Stärke abnehmenden Impulsen.

Bild 8: Induktiver Anteil der Verstärkerausgangsimpedanz.
Bild 8: Induktiver Anteil der Verstärkerausgangsimpedanz.Linear Technology

Bild 8 zeigt ein komplettes Impedanzmodell. Rout beträgt 30 Ω wie beim LTC6268 diskutiert, es wurde aber Lout ergänzt. Das ergibt eine Kombination von physikalischer Induktivität und dem elektronischen Äquivalent der Induktivität. Gehäuse, Bonddrähte und externe Induktivitäten fügen weitere 5…15 nH hinzu, kleiner werdend mit kleiner werdenden Gehäuses. Zusätzlich gibt es eine elektronisch generierte Induktivität von 20…70 nH für jeden Verstärker, besonders bei bipolaren Modellen. Der parasitäre Basiswiderstand des Ausgangstransistors wird zur Induktivität transformiert, dies geschieht durch die begrenzte Ft des Bauteils. Die Gefahr ist, dass Lout mit CL zu einem Serienresonanzkreis interagiert, dessen Impedanz auf Pegel fallen kann, die von Rout nicht geliefert werden können ohne zusätzliche Phasenverzögerung und ohne potenziellem Oszillieren. So ist zum Beispiel bei Lout = 60 nH und CL = 50 pF die Resonanzfrequenz 1 / √(2π · Lout · CL) = 92 MHz, sie liegt also gut im Übertragungsband des LTC6268. Dieser Serienresonanzkreis belastet den Ausgang bei Resonanz und modifiziert die Schleifenphase um die Resonanz herum stark. Unglücklicherweise wird Lout nicht in den Datenblättern angegeben, manchmal kann man aber seinen Effekt der Grafik entnehmen, die die Open-Loop-Ausgangsimpedanz zeigt. Generell ist dieser Effekt nicht wichtig für Verstärker mit Bandbreiten unter 50 MHz.

Bild 9: Einsatz eines Ausgangs-Snubbers.
Bild 9: Einsatz eines Ausgangs-Snubbers.Linear Technology

Snubber als Lösung

Eine Lösung zeigt Bild 9. Rsnub und Csnub bilden einen Snubber, der den Resonanzkreis bedämpft, damit er keine sehr kleine Resonanzimpedanz am Verstärkerausgang erzeugt. Der Wert von Rsnub ist generell bestimmt durch den Blindwiderstand von CL bei Resonanz, welche -j·35 Ω in diesem Beispiel beträgt, um die Güte Q der Ausgangsresonanz runter auf etwa 1 zu bringen. Der Wert von Csnub ist so bestimmt, dass er Rsnub bei der Ausgangsresonanzfrequenz ersetzt. Da ist der Blindwiderstand des Csnub << CL. Csnub = 10 · CL ist ein praktischer Wert. Csnub entlastet den Verstärker bei Zwischen- und niedrigen Frequenzen, besonders bei DC. Ist Csnub sehr groß, wird der Verstärker bei mittleren und niedrigen Frequenzen durch Rsnub schwer belastet, wobei Verstärkungsgenauigkeit, Closed-Loop-Bandbreite und Verzerrungen negativ beeinträchtigt werden. Trotzdem ist mit ein wenig Optimierung der Snubber oft nützlich, um Blindlasten zu beherrschen. Den Wert muss man dabei empirisch bestimmen.

Der negative Eingang eines Current-Feedback-Verstärkers ist in Wirklichkeit ein Pufferausgang; er zeigt das Serienmerkmal wie in Bild 8. So kann er von sich aus gegen Cpar oszillieren, genauso wie ein Ausgang. Cpar und jede zugehörige Induktivität müssen minimiert werden. Leider modifiziert ein Snubber am negativen Eingang die Closed-Loop-Verstärkung über die Frequenz, was nicht nützlich ist.

Viele Verstärker zeigen Besonderheiten bei der Eingangsimpedanz bei hohen Frequenzen. Das trifft auf Verstärker zu, die zwei Eingangstransistoren in Serie haben (Darlington). Viele Verstärker haben ein npn/pnp-Transistorpaar am Eingang, das sich über die Frequenz wie eine Darlingtonschaltung verhält. Es gibt Frequenzen, generell unterhalb unter GBF, bei denen der reale Teil der Eingangsimpedanz negativ wird. Eine induktive Quellenimpedanz ist in Resonanz mit der Eingangs- und Boardkapazität, und die negativ-reale Komponente führt zur Oszillation. Ansteuerung mit nicht terminierten Kabeln führt bei sich wiederholenden Frequenzen ebenfalls zum Schwingen. Ist am Eingang aber eine lange induktive Leitung erforderlich, kann das gelöst werden mit einigen energieabsorbierenden Widerständen in Serie oder einem Snubber mittlerer Impedanz (etwa 300 Ω) am Verstärkereingangspin.

Bild 10: Details zur Stromversorgungsentkopplung.
Bild 10: Details zur Stromversorgungsentkopplung.Linear Technology

Stromversorgung

Die letzte Überlegung, die beim Oszillieren zu bedenken ist, betrifft die Entkopplung der Stromversorgung. Bild 10 zeigt einen Teil eines Ausgangskreises. Lvs+ und Lvs- sind die unvermeidlichen Serien-Induktivitäten des Gehäuses, der IC-Bonddrähte, der physikalischen Länge des Bypass-Kondensators (welche induktiv ist wie jeder Leiter) und der Leiterbahnen auf dem Board. Eingeschlossen auch die äußeren Induktivitäten, die lokale Bypässe mit dem Rest des Versorgungsbusses verbinden, wenn dieser keine Powerplane ist. 3…10 nH scheinen nicht viel, sie ergeben jedoch 3,8 bis j·12 Ω bei 200 MHz. Trägt ein Ausgangstransistor große Ausgangsströme mit hoher Frequenz, dann gibt es Einbrüche über der Versorgungsinduktivität. Der restliche Teil des Verstärkers benötigt eine ruhige Stromversorgung, da die Stromversorgungsunterdrückung (Power Supply Rejection Ratio, PSRR) über die Frequenz nicht funktioniert.

Bild 11: Unterdrückung von Stromversorgungseinflüssen auf den LTC6268 über die Frequenz.
Bild 11: Unterdrückung von Stromversorgungseinflüssen auf den LTC6268 über die Frequenz.Linear Technology

Bild 11 zeigt das PSRR über die Frequenz für den LTC6268. Da die Kompensationskondensatoren in allen Op-Amps ohne Massepin an den Ausgangsströmen der Versorgungsspannungen liegen, koppeln sie Rauschen in den Verstärker, dem gm entgegenwirkt. Die PSRR reduziert sich durch die Kompensation mit 1/f, über 130 MHz wird sie stärker. Und mit zunehmender PSRR bei 200 MHz können die Ausgangsströme die Versorgungsspannung in der LV-Induktivitäten stören. Eine Zunahme des PSRR führt zu größerer Verstärkung, größeren Ausgangsströmen und zusätzlichen Signalen auf der Stromversorgung, was den Verstärker zum Schwingen bringt. Deswegen muss die Versorgung mit einem Bypass aus Leiterbahnen niedriger Induktivität und anderen Komponenten versehen werden. Auch muss der Bypass-Kondensator größer sein als jede Lastkapazität.

Bei Frequenzen um die 500 MHz bedingen 3…10 nH Induktivität Impedanzwerte von j·9,4 bis j·31,4 Ω. Diese sind groß genug, um den Ausgangstransistor alleine mit seinen internen Induktivitäten und Kapazitäten zum Oszillieren zu bringen, besonders bei großen Ausgangsströmen, bei denen der Transistor gm und die Bandbreite ansteigen. Besondere Vorsicht ist angebracht, da aktuell Halbleiterhersteller Transistoren verwenden, deren Bandbreiten sehr groß sind, zumindest bei großen Ausgangsströmen.

Parasitäre Effekte beherrschen

Zusammengefasst müssen Designer die parasitären Kapazitäten und Induktivitäten der Op-Amp-Anschlüsse ebenso beachten wie den Einfluss der Last. Operationsverstärker arbeiten in einer nominalen Umgebung stabil, jede Applikation erfordert aber ihre eigene Analyse.

Weitere News zu Analog + Mixed Signals

(lei)

Barry Harvey

ist Staff Design Engineer bei Linear Technology in Milpitas, Kalifornien.
barry-harvey.jpg

(lei)